Datenarchive
Schaltpläne
Bosch
Motoplat
Andere
Beschreibungen
Allgemein
Beleuchtung
Zündanlagen
Diskussionsforen
Hercules-Forum
Kreidler-Forum
Zündapp-Forum
Nützliche Seiten
Das ELKO
HC+RS Heimlabor
Jogis-Röhrenbude
Zweitakt-Seiten
Weitere...
Trinkgeld
Zurück
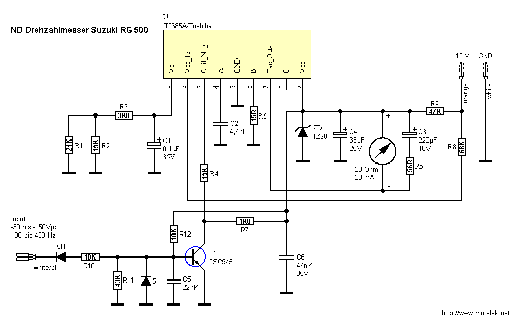
/schema/suzuki/rg500_dzm.png